Mitochondrial Cytoplasm

If you are looking for Mitochondrial DNA - Genetics - UZ Brussel you've visit to the right place. We have 16 Images about Mitochondrial DNA - Genetics - UZ Brussel like IJMS | Free Full-Text | Mitochondrial and Ubiquitin Proteasome System; Which Event Occurs In The Fluid Portion Of The Cytoplasm Of A Cell and also Describe Cytoplasm - QS Study. Here it is:

Mitochondrial DNA - Genetics - UZ Brussel

Mitochondrial DNA - Genetics - UZ Brussel www.uzbrussel.be

mitochondrial

IJMS | Free Full-Text | Generation Of Rho Zero Cells: Visualization And

IJMS | Free Full-Text | Generation of Rho Zero Cells: Visualization and www.mdpi.com

cells dna mtdna ijms quantification mitochondrial depletion mdpi figure visualization rho generation zero process g004

Cancers | Free Full-Text | Intercellular Mitochondrial Transfer In The

Cancers | Free Full-Text | Intercellular Mitochondrial Transfer in the www.mdpi.com

cancers mitochondrial microenvironment intercellular tumor transfer figure

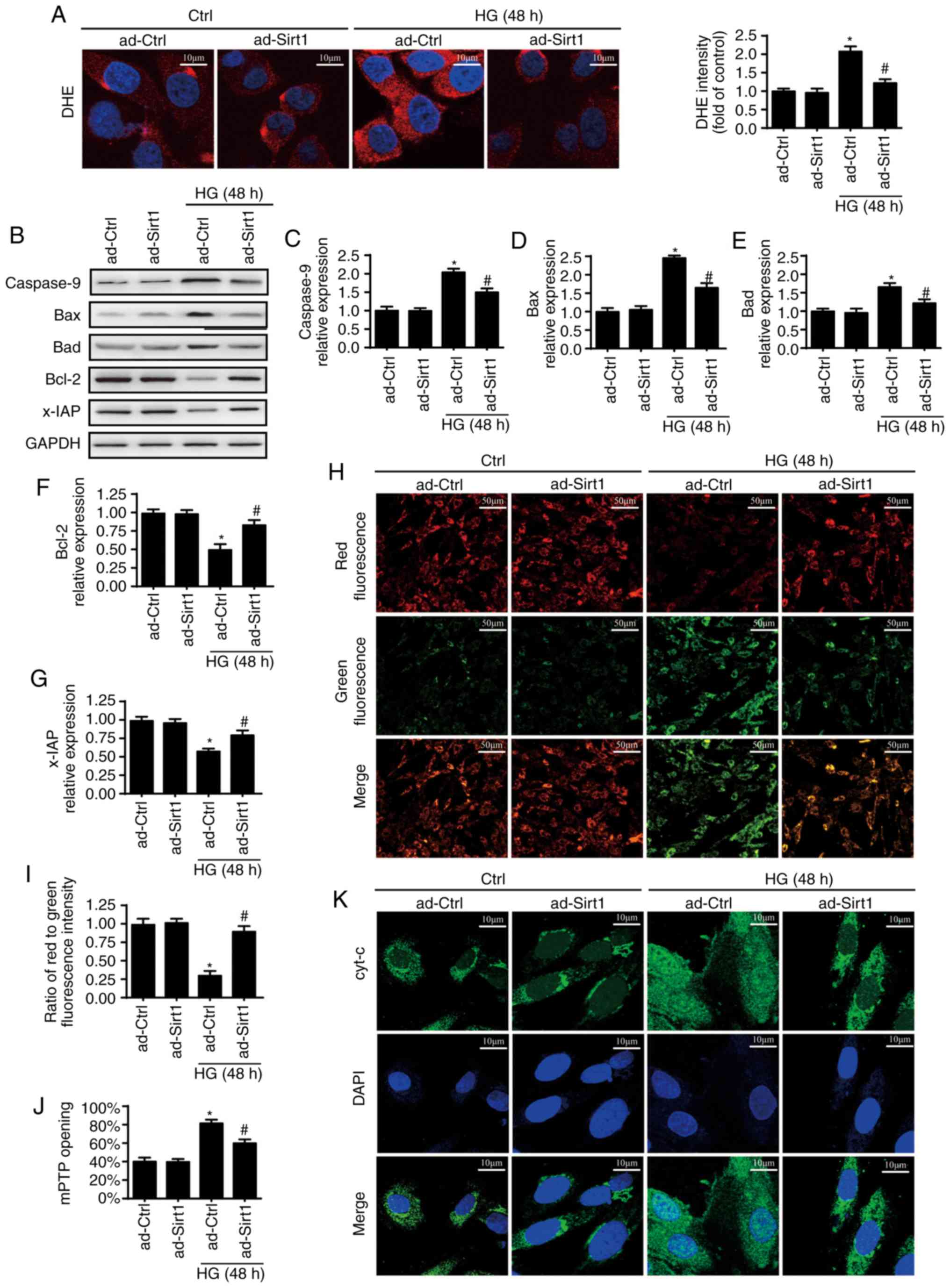
Sirt1 Inhibits HG-induced Endothelial Injury: Role Of Mff-based

Sirt1 inhibits HG-induced endothelial injury: Role of Mff-based www.spandidos-publications.com

sirt1 mitochondrial inhibits cellular hg induced mff mediated fission endothelial actin homeostasis migration injury role based ros apoptosis figure ijmm

Cells | Special Issue : Mitochondrial Biology In Health And Disease

Cells | Special Issue : Mitochondrial Biology in Health and Disease www.mdpi.com

cells disease mitochondrial biology reactive oxygen species mitochondria figure mdpi

Cells | Free Full-Text | Fatty Acid Oxidation And Mitochondrial

Cells | Free Full-Text | Fatty Acid Oxidation and Mitochondrial www.mdpi.com

fatty acid oxidation mitochondria mitochondrial adp morphology heart cells affinity modulators rat changes

Which Event Occurs In The Fluid Portion Of The Cytoplasm Of A Cell

Which Event Occurs In The Fluid Portion Of The Cytoplasm Of A Cell diabetestalk.net

metabolism cytoplasm mitochondrion portion glucose fluid undergoing occurs cell event which diabetestalk wikipedia

Describe Cytoplasm - QS Study

Describe Cytoplasm - QS Study www.qsstudy.com

cytoplasm describe study mitochondria

Full-size Image (101 K) | Mitochondrial Disease; Macromolecules

Full-size image (101 K) | Mitochondrial disease; Macromolecules www.pinterest.com

Resveratrol Enhanced Anticancer Effects Of Cisplatin On Non-small Cell

Resveratrol enhanced anticancer effects of cisplatin on non-small cell www.spandidos-publications.com

h520 h838 cell figure cancer cells ijo

In This Issue: Cell

In This Issue: Cell www.cell.com

Amino Acid Metabolism; β-Cell Function; And Diabetes | Diabetes

Amino Acid Metabolism; β-Cell Function; and Diabetes | Diabetes diabetes.diabetesjournals.org

Study: Hidden Genetic Mutations In Patient-derived Stem Cells Could

Study: Hidden genetic mutations in patient-derived stem cells could news.ohsu.edu

mitochondria derived ultimately therapeutic undermine mutations genetic benefit stem cells patient hidden study could human

Cytoplasm Dr.Jastrow's Electron Microscopic Atlas

Cytoplasm Dr.Jastrow's electron microscopic atlas www.uni-mainz.de

em lysosomes electron microscopic cytoplasm granulocyte atlas cytoplasma neutro human

Biology â€" Cell - The Unit Of Life Revision Notes For NEET (AIPMT

Biology †www.askiitians.com

cell unit revision notes biology askiitians cytoplasm

IJMS | Free Full-Text | Mitochondrial And Ubiquitin Proteasome System

IJMS | Free Full-Text | Mitochondrial and Ubiquitin Proteasome System www.mdpi.com

mitochondrial proteasome mitochondria ubiquitin ijms polyubiquitination dysfunction

Cytoplasm describe study mitochondria. Cells disease mitochondrial biology reactive oxygen species mitochondria figure mdpi. Metabolism cytoplasm mitochondrion portion glucose fluid undergoing occurs cell event which diabetestalk wikipedia

Komentar

Postingan populer dari blog ini

Cell Organelle Functions A Level

Cell Membrane Function Play

How Many Cell Organelles Are There?